在线客服系统
保研派
保研派 保研派
首页 / 保研资讯 / 保研讯息 / 多所985宣布:学硕...
多所985宣布:学硕,不招了!
保研派
2026/02/04
保研派
90
保研派
图片

点击翻页

点击翻页


图片

01

高校新政大揭秘!学硕去哪了?

BAOYANPAI

图片
图片
图片

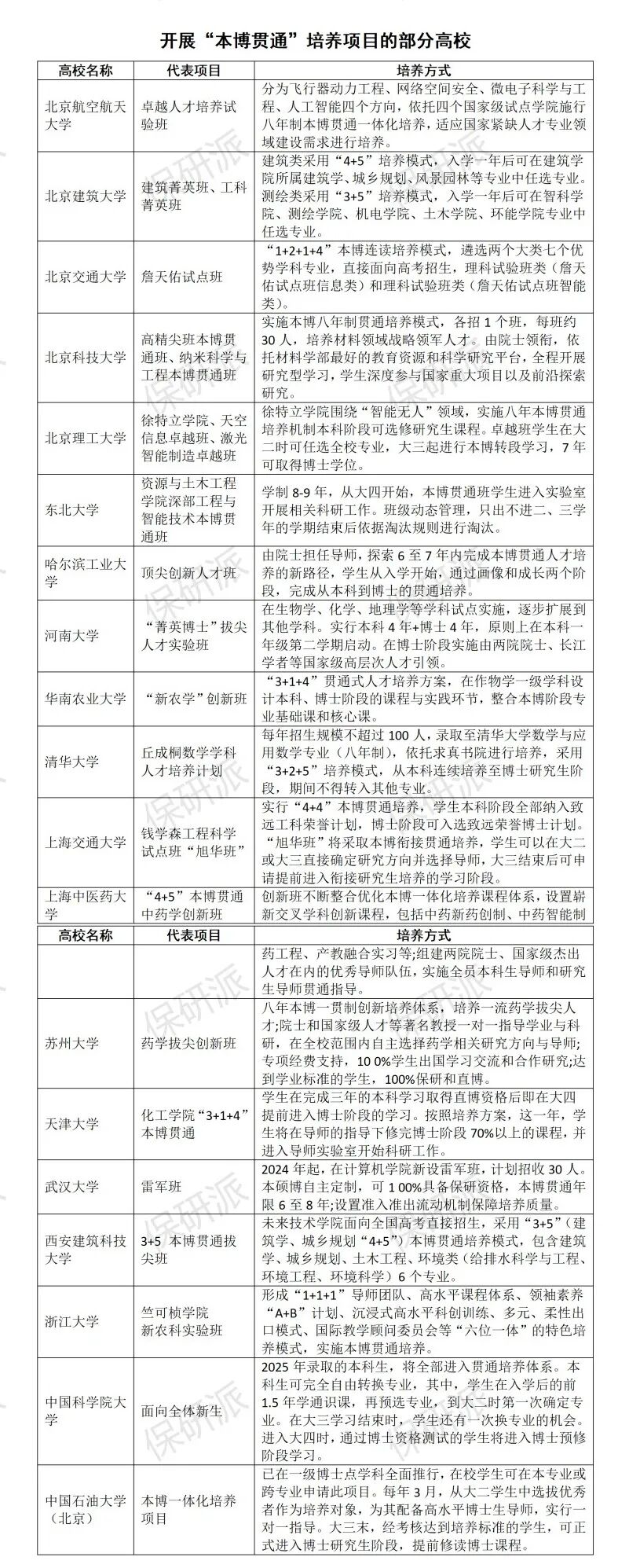
开展“本博贯通”培养项目的部分高校

图片

华东师大公告截图

不是学硕消失,是研究生培养彻底“分层”啦!

图片
图片
图片

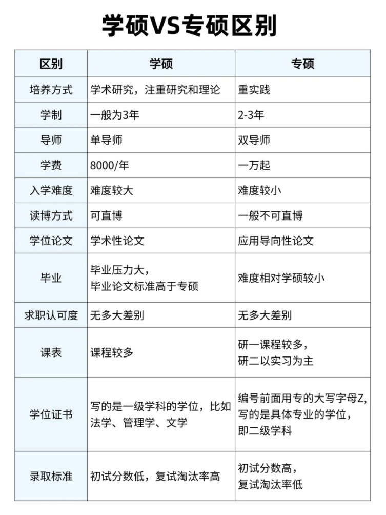
学术型人才:学硕→硕博贯通/直博,5年读完博士,省1-2年时间  

应用型人才:专硕→聚焦就业,课程和职业资质挂钩  

简单说:

想搞科研→冲直博/硕博贯通

想毕业工作→盯紧专硕,别再死磕学硕啦!

02

三选一!你适合哪条保研赛道?

BAOYANPAI

图片

三条赛道,各有玩法!对号入座不踩坑~

图片
图片

1.  专硕就业党

图片
图片
图片

2.  直博科研党

图片
图片

直博科研党知识问答


Q:

核心论文、科研项目报告不能少?

A:

寒假就联系导师!直博名额超倾向提前对接的同学,简历和论文摘要赶紧发起来。理工科冲SCI,人文社科瞄准CSSCI!

Q:

听说直博淘汰率高?万一毕不了业咋办?

A:

风险和收益并存!5年拿博士学位,但要做好规划,别盲目冲。


图片

3.  学硕坚守党

图片

图片
图片 

学硕没完全消失!基础学科还有存量名额!


图片
图片
图片 

优先选基础学科强势的高校,避开热门应用学科,竞争小一半!


还要盯紧政策,部分院校可能临时调整名额! 

图片




图片

图片


精准筛校+强化竞争力=学硕党捡漏成功!


03

保研划重点!2026躺赢关键

BAOYANPAI

图片

04

文末碎碎念

BAOYANPAI

2026保研新政不是劝退,是让大家少走弯路!学硕直博化、专硕就业化,找准自己的方向,提前准备,就能在变化中抓住机会~关注我们,后续持续更新高校招生动态、面试技巧,保研路上,我们陪你一起冲


保研派
保研派
保研派
保研派
分享到QQ
保研派
分享到微信
保研派