在线客服系统
保研派
保研派 保研派
首页 / 保研资讯 / 保研干货 / 期中崩了,保研无望了...
期中崩了,保研无望了…
保研派
2025/12/05
保研派
191
保研派

11月过半,高校的期中成绩陆续出炉。几家欢喜几家愁,不少保研er陷入新一轮的焦虑。

“期中高数只考了58分,我是不是已经和保研无缘了?”“为了复习期中考,我连着熬了一周夜,结果还是没及格,心态崩了。”“听学长说期中考不好会影响期末绩点,绩点一掉,夏令营简历关都过不去”……

图片

图源小红书

这种恐慌不难理解。毕竟在保研这条“卷”无止境的赛道上,每一分绩点都像是一根救命稻草,任何一次失误看起来都像是致命的“Game Over”。

但先别急着给自己判“死刑”,期中考砸的影响究竟有多大?今天,我们就来聊聊这个让无数人破防的话题。


图片

01

期中考试,到底有多重要?

BAOYANPAI

从目前的保研推免政策来看,绝大多数高校在保研资格评定中仅对挂科有明确限制。例如,北京大学在2025届推荐细则中规定:“原则上必修课有不及格或学业成绩处于下游的不予推荐为免试研究生。”
图片

图源北京大学教育部官网

各高校没有明文规定期中考试直接影响保研,引起保研er期中焦虑的原因,主要体现在期中对总体绩点的影响。

这是期中考试影响保研的关键所在。多数学院会将期中考试成绩按一定比例计入期末总评,如果期中考试成绩占比较高且不理想,势必会拉低最终成绩,甚至导致挂科。一旦期末总评不及格,按照大多数学校的规定,保研资格就会受到直接影响。

低年级同学来说,当期中考试成绩不尽如人意时,许多学生容易陷入“习得性无助”的心理困境。面对接近及格线的分数,他们不禁开始自我怀疑:“我的学习能力是否出现了问题?”“这门课程还能否跟上进度?”这种消极情绪若不能及时疏导,很快就会形成恶性循环——原本能够掌握的课程内容变得难以理解,本该认真完成的作业也开始敷衍了事。值得注意的是,期中考试失利本身往往不是最致命的,真正可能让保研希望破灭的,是心态失衡所引发的后续连锁反应

大三的同学来说,保研边缘人的绩点差距往往在毫厘之间。0.01分的绩点差距,可能就是全院排名的2-3个名次。 期中考试丢掉的那几分,虽然可以通过期末弥补,但要付出的边际成本是巨大的。别人期末只需要复习一周就能拿90分,你为了填补期中的坑,可能需要复习一个月才能拿95分。这种时间资源的挤兑,会压缩保研er准备科研、竞赛和论文的时间,导致“综合竞争力”下降。

02

期中考砸,该如何补救?

BAOYANPAI

期中考试不理想,不等于保研无望。以下几招补救措施,或许能帮你挽回局势:

1.厘清评分构成,针对性补救

首先需要了解该门课程的评分标准。如果期中考试只占较小比例,完全可以通过提高平时表现、作业质量和期末考试成绩来弥补。主动与任课教师沟通,了解自己哪些方面需要加强,争取在后续考核中拿到高分。

2.均衡发展,提高其他课程成绩

如果一门课程期中成绩不理想,可以集中精力提高其他课程的绩点。了解必修课和选修课在保研分数计算中的权重关系,通过其他课程的好成绩来平衡总体绩点。

3.拓展其他加分渠道

当前,各大院校的推免政策虽然重视成绩,但更考验同学们的综合素质。因此可以将部分精力投入到科研、竞赛等高含金量的项目中,如发表核心期刊论文、参与省市级以上竞赛等。

此外,支教保研、行政保研等保研形式对于绩点及是否挂科的要求较为宽松,可以关注学校相关部门发布的通知,作为备用方案。

4.考虑重修或刷分

如果期中成绩不理想已经影响到期末总评,甚至导致挂科,那么重修是一个值得考虑的选项。但重修前需要了解清楚本校的相关政策:

分数是否覆盖?深圳大学规定重修成绩不会覆盖原成绩,分学期成绩单仍会显示挂科记录;

图片

图源深大荔知公众号

重修分数是否有限制?如西安交通大学规定补考或重修考试成绩按“60分”计算;而中南财经政法大学则按“卷面成绩”记录;

是否允许刷分?如上海海事大学允许学生通过重修形式刷分获取更高绩点。

需要注意的是,即使重修成功,挂科记录仍可能在成绩单上显示,在一定程度上影响招生老师的印象。因此,认真对待每一门课程才是上策。

03

绩点并非保研的全部

BAOYANPAI

在焦虑期中成绩的同时,保研er也需要认识到:保研选拔不仅仅是看成绩,更看重的是学生的综合素质。

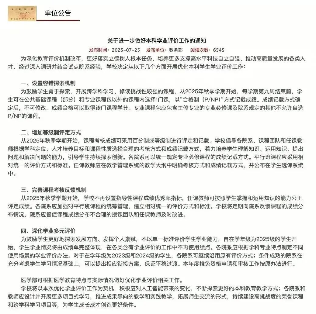
今年7月,北京大学全面推行绩点改革,用等级制取代传统绩点计算。这项改革允许学生每学期自主选择一门课程采用P/NP(通过/不通过)评定,同时取消教师评分的优秀率限制。这一变革从根本上改变了“一分定乾坤”的评价模式,让学生得以从对微小分数差异的过度追求中解放出来。

图片图源北京大学教务部官网

海南大学也出台了《普通本科学生等级制成绩评定管理办法》。新规明确,课程成绩≥85分且排名前30%才能获得“优秀”,而成绩<60分且排名末10%将被评定为“不合格”。这一政策配合过程性评价、增值评价等多元机制,旨在引导学生关注综合素质提升,而非片面追求分数。

图片图源海南大学新闻网

从顶尖高校到重点院校,改革的核心理念高度一致:降低绩点在评价体系中的权重,打破“唯分数论”桎梏,让学生的整体能力回归评价核心

在保研竞争日益激烈的当下,绩点固然能证明学习能力和专业基础,但高水平的科研经历、权威性竞赛奖项以及出色的英语能力,正成为保研学子的关键差异化优势。

这些体现综合素养的指标,正承担着“优中选优”的筛选功能。它们不仅证明学生具备扎实的专业基础,更展示其灵活运用知识进行创新的能力。

与此同时,导师在选拔过程中也越来越注重考察绩点背后的软实力:表达能力、逻辑思维、独立研究能力和团队协作精神等。这些难以量化的素质,恰恰是未来从事科学研究的核心素养。

在保研面试环节,导师们往往会通过深入询问科研经历和未来规划,全面考察学生的创新能力和批判性思维等综合素质。这意味着,保研准备早已不限于课堂内的知识学习,更需要学生在科研训练、竞赛参与和综合能力培养上进行全方位布局。

因此,保研er不妨将战略目光放得更长远、更开阔,不要因为一门课的期中结果而患得患失,及时调整策略,更加注重提升综合竞争力,方能在激烈角逐中占据先机。

04

结语

BAOYANPAI

期中考试固然重要,但一次失利并不意味保研之路就此断绝。重要的是及时调整心态,分析问题所在,采取有效措施弥补。

大学的魅力在于其包容性,它为我们提供了多元的发展路径和广阔的试错空间。期中考试只是保研路上的一个小插曲,真正的赢家是那些能够从挫折中汲取力量,在困境中寻找机遇的人。

无论期中成绩如何,保持积极心态,认真对待接下来的每一门课程,全面提升自身综合素质,才是实现保研梦想的康庄大道。


保研派
保研派
保研派
保研派
分享到QQ
保研派
分享到微信
保研派